Cell Reproduction Cell reproduction cytokinesis ch telophase chromosomes haploid number rid cmapspublic3 ihmc

Cell reproduction steps speak stand presentation aids figure speaking types replication mitosis diagram wikimedia commons wiki file

If you are searching about Cell Reproduction - How do cells reproduce? you've visit to the right place. We have 35 Pictures about Cell Reproduction - How do cells reproduce? like Cell Reproduction Dogma Challenged | Lab Manager, Cell Reproduction and Heredity - Cells and tissue and also Cell Reproduction Concept Map Answer Key Biology Junction | Metro Map. Here you go:

Cell Reproduction - How Do Cells Reproduce?

Cell Reproduction - How do cells reproduce? cmapspublic2.ihmc.us

cell reproduction cells map biology concept science answers worksheet reproduce where bio mitosis animal cycle plant ihmc hell cmapspublic2 cmap

Cell Reproduction - Presentation Biology

Cell Reproduction - Presentation Biology www.sliderbase.com

reproduction cell slides

Reproduction

Reproduction sphweb.bumc.bu.edu

ciclos vivo mitosis ciclo fitnah fases

Cell Reproduction And Heredity - Cells And Tissue

Cell Reproduction and Heredity - Cells and tissue handk-cellsandtissue.weebly.com

mitosis cell division reproduction interphase phases cycle biology human cytokinesis cells stage meiosis heredity ap stages order phase bio level

Cell Reproduction Concept Map Answer Key Biology Junction | Metro Map

Cell Reproduction Concept Map Answer Key Biology Junction | Metro Map coupedecheveuxcourte2015.blogspot.com

cell reproduction meiosis electronically

Cell Reproduction

Cell Reproduction cursa.ihmc.us

reproduction cell animal mitosis meiosis cells body synthesis repair tissue dna rid ihmc binary partname

An Introduction To Cell Reproduction - YouTube

An introduction to cell reproduction - YouTube www.youtube.com

reproduction cell

Cell Reproduction Concept Map Answer Key Biology Junction | Metro Map

Cell Reproduction Concept Map Answer Key Biology Junction | Metro Map coupedecheveuxcourte2015.blogspot.com

reproduction meiosis

Cell Reproduction | ClipArt ETC

Cell Reproduction | ClipArt ETC etc.usf.edu

cell reproduction etc clipart tiff

3 Comparison Between The Different Cell Reproduction Strategies. Binary

3 Comparison between the different cell reproduction strategies. Binary www.researchgate.net

fission mitosis meiosis prokaryotes crick eukaryotes codon

Cell Reproduction V2

Cell Reproduction V2 cursa.ihmc.us

reproduction cell v2 animal plant human cells rid

Cell Reproduction

Cell Reproduction www.slideshare.net

reproduction cell types division slideshare

Cell Reproduction Ch

cell reproduction ch cmapspublic3.ihmc.us

cell reproduction cytokinesis ch telophase chromosomes haploid number rid cmapspublic3 ihmc

Interphase & Mitosis | Carlson Stock Art

Interphase & Mitosis | Carlson Stock Art www.carlsonstockart.com

interphase mitosis biology cell meiosis stage reproduction asexual dna science general biomedical

Module 2 Part C Cell Division And Reproduction

Module 2 Part C Cell division and Reproduction legacy.hopkinsville.kctcs.edu

cell cycle reproduction interphase diagram division normal mitosis cellular replication module most kctcs hopkinsville legacy edu functions biology dna vli

Haley's AP Bio Log: The Cellular Basis Of Reproduction And Inheritance

Haley's AP Bio Log: The Cellular Basis of Reproduction and Inheritance haleysbiologyrecords.blogspot.com

mitosis reproduction cell cellular interphase diagram cells cancer haley bio ap log cycle clockwise going

Biology Chapter 15 - Cell Reproduction

Biology Chapter 15 - Cell Reproduction kilbaha.com.au

reproduction cell biology chapter

️ Stages Of Cellular Reproduction. Cell Division And The Cell Cycle

️ Stages of cellular reproduction. Cell Division and the Cell Cycle mapoolcampus.com

reproduction cell stages cellular mitosis cycle division

Cell Reproduction - MS. NOLLER'S CLASSROOM: ENGAGE MINDS, TEACH

Cell Reproduction - MS. NOLLER'S CLASSROOM: ENGAGE MINDS, TEACH msnoller.weebly.com

minds

2-3. TYPES OF CELL REPRODUCTION

2-3. TYPES OF CELL REPRODUCTION brooksidepress.org

cell drawing worksheet cycle mitosis reproduction division diagram labeled types animal meiosis answers regulating healthy cells dna drawings getdrawings figure

Cell Reproduction. Mitosis And Binary Fission - Presentation Biology

Cell Reproduction. Mitosis and Binary Fission - Presentation Biology www.sliderbase.com

cell cycle reproduction mitosis biology fission binary

Cell Reproduction

Cell Reproduction www.slideshare.net

reproduction cell slideshare

How Life Works: An Introduction To Cell Theory

How Life Works: An Introduction to Cell Theory www.brighthubeducation.com

cell division bacteria reproduction bacterial cells reproduce organisms study guide unicellular sexual theory types biology asexually introduction step works generally

Cells

Cells www2.mbusd.org

cell cycle mitosis reproduction diagram meiosis cells growth

Cell Reproduction Dogma Challenged | Lab Manager

Cell Reproduction Dogma Challenged | Lab Manager www.labmanager.com

dogma challenged spiders cnrs

Ecu Honors: Immortal Life: Prologue

ecu honors: Immortal Life: Prologue ecuhonors.blogspot.com

mitosis cell karyokinesis process diagram cells illustration division fragmentation animal phases reproduction asexual anaphase stages telophase metaphase prophase biology cycle

Mitosis & Meiosis | Carlson Stock Art

Mitosis & Meiosis | Carlson Stock Art www.carlsonstockart.com

mitosis meiosis vs reproduction cell division asexual sexual cells biology science general germ sperm

Cell Reproduction Concept Map Worksheet For 4th - 12th Grade | Lesson

Cell Reproduction Concept Map Worksheet for 4th - 12th Grade | Lesson www.lessonplanet.com

answers

Types Of Presentation Aids | Stand Up, Speak Out

Types of Presentation Aids | Stand Up, Speak Out courses.lumenlearning.com

cell reproduction steps speak stand presentation aids figure speaking types replication mitosis diagram wikimedia commons wiki file

Biology Chapter 15 - Cell Reproduction

Biology Chapter 15 - Cell Reproduction kilbaha.com.au

biology chapter reproduction cell

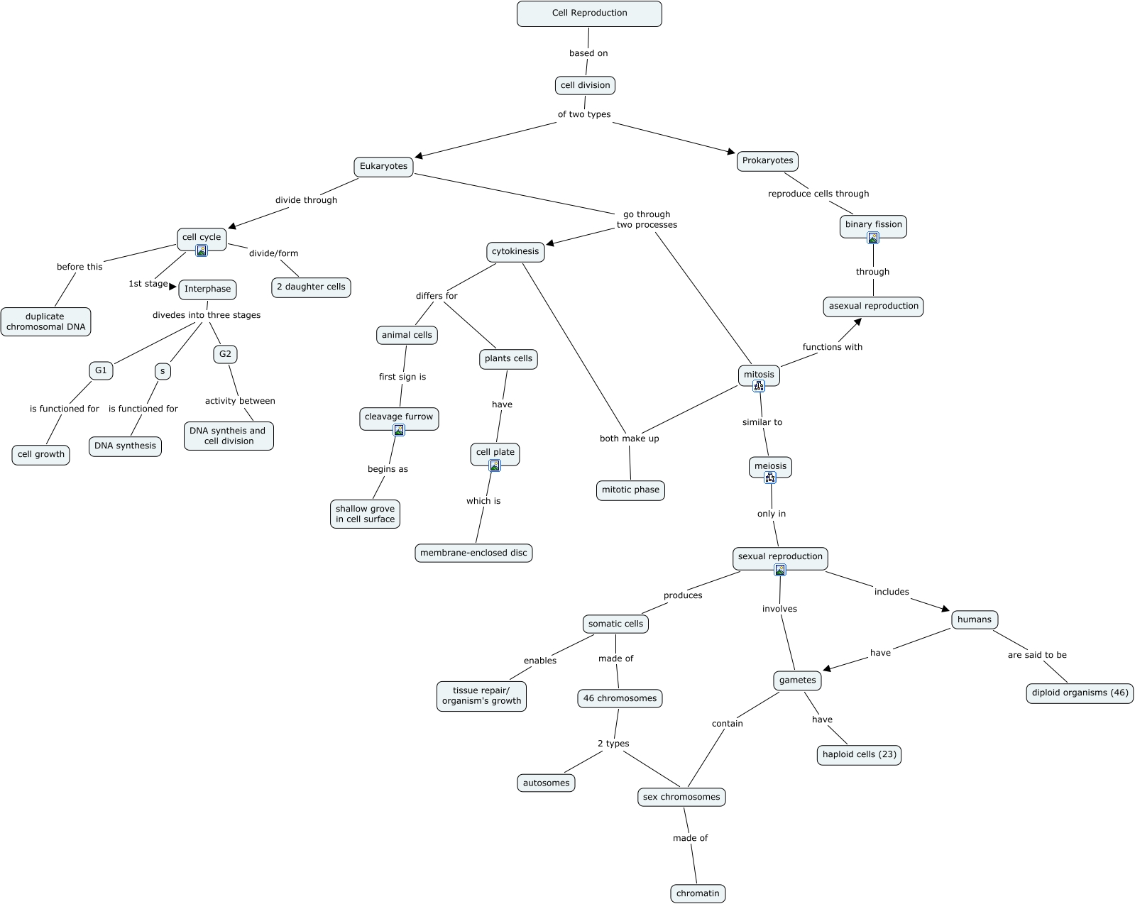
Cell Reproduction

cell reproduction cursa.ihmc.us

cell reproduction sexual chromosomes growth cells repair tissue rid produces somatic

Biology Chapter 15 - Cell Reproduction

Biology Chapter 15 - Cell Reproduction kilbaha.com.au

reproduction cell biology chapter

Sexual Reproduction - Cell Division

Sexual Reproduction - Cell Division celldivisionandreproduction.weebly.com

oogenesis spermatogenesis reproductive between difference system body human diagrams vs anatomy reproduction biology female gametogenesis draw physiology line meiosis notes

Assignment: Cell Reproduction Name:

Assignment: Cell Reproduction Name: studylib.net

cell mitosis reproduction assignment meiosis name answer key lab stages comparing dry onion root tip studylib

Meiosis | Carlson Stock Art

Meiosis | Carlson Stock Art www.carlsonstockart.com

meiosis cells sperm egg cell chromosomes gametes sexual reproduction germ

Dogma challenged spiders cnrs. Reproduction cell types division slideshare. Assignment: cell reproduction name: