Functional Flow Regime magnitude

Cross-functional flowcharts

If you are searching about How to draw a Cross-Functional Flowchart you've visit to the right web. We have 35 Pictures about How to draw a Cross-Functional Flowchart like Cross-Functional Flowchart - to draw cross functional process maps is, How to draw a Cross-Functional Flowchart and also Introduction (Read Only) :: Migration Immersion Day. Read more:

How To Draw A Cross-Functional Flowchart

How to draw a Cross-Functional Flowchart www.conceptdraw.com

flow functional diagram flowchart cross process chart symbols shapes draw charting simplify flowcharts visio business conceptdraw basic sample types meaning

(PDF) DAWN: A Platform For Evaluating Water-pricing Policies Using A

(PDF) DAWN: A platform for evaluating water-pricing policies using a www.researchgate.net

evaluating

Cross-Functional Flowchart Basics | Connect Everything | ConceptDraw

Cross-Functional Flowchart Basics | Connect Everything | ConceptDraw www.conceptdraw.com

flow flowchart functional business cross chart process services telecom examples diagram example create providing conceptdraw basics flowcharts diagrams service template

FUNCTIONAL FLOW - YouTube

FUNCTIONAL FLOW - YouTube www.youtube.com

Drawing Software For Vertical Cross Functional Flowchart | Connect

Drawing Software for Vertical Cross Functional Flowchart | Connect www.conceptdraw.com

flow process diagram chart business charts flowchart sample functional trading examples cross diagrams vertical visio template symbols example conceptdraw software

Create A Functional Flow Block Diagram | ConceptDraw HelpDesk

Create a Functional Flow Block Diagram | ConceptDraw HelpDesk www.conceptdraw.com

flow diagram functional block process business modeling conceptdraw create function

Create A Functional Flow Block Diagram | ConceptDraw HelpDesk

Create a Functional Flow Block Diagram | ConceptDraw HelpDesk www.conceptdraw.com

diagram block functional flow process effective create modeling business helpdesk conceptdraw risks optimization elimination effectiveness improvement activity organization ways way

Functional Flow Diagram Guidelines

Functional Flow Diagram Guidelines www.business-online-learning.com

functional diagram flow diagrams benefits learning business

Functional Flow Block Diagram

Functional Flow Block Diagram conceptdraw.com

diagram block diagrams functional process solution software flow example flowchart examples total engineering conceptdraw development creating chart sample sales solutions

The California Environmental Flows Framework

The California Environmental Flows Framework www.napawatersheds.org

regime magnitude

Cross Functional Flow Chart With Customer | PowerPoint Presentation

Cross Functional Flow Chart With Customer | PowerPoint Presentation www.slideteam.net

cross functional flow chart customer templates skip end powerpoint ppt

Design Elements - Cross-functional Flowcharts | Providing Telecom

Design elements - Cross-functional flowcharts | Providing telecom www.conceptdraw.com

flow process flowchart chart functional telecom cross business company diagram visio services lane ivr service example horizontal flowcharts decision providing

Cross-Functional Flowchart - To Draw Cross Functional Process Maps Is

Cross-Functional Flowchart - to draw cross functional process maps is www.conceptdraw.com

functional flowchart cross vertical process flow chart flowcharts draw units starting horizontal maps business should vertically representing bands layout run

Functional Block Diagram | Functional Flow Block Diagram | Block

Functional Block Diagram | Functional Flow Block Diagram | Block www.conceptdraw.com

diagram flowchart functional cross flow opportunity process order business example processing chart conceptdraw flowcharts charts solution workflow examples mapping sample

Containment And Cross-Functional Flowcharts | Connect Everything

Containment and Cross-Functional Flowcharts | Connect Everything www.conceptdraw.com

flowchart functional cross process containment flowcharts flow chart procedure departments sample example types service trading conceptdraw activities guide

Functional Flow Block Diagram

Functional Flow Block Diagram conceptdraw.com

block diagram functional flow diagrams example markets six solution conceptdraw process satisfaction customer

Tool 0-3: Cross-Functional Flow Chart

Tool 0-3: Cross-Functional Flow Chart www.intrahealth.org

functional cross flow chart example tool sst intrahealth

Cross-Functional Flowchart - The Easiest Way To Draw Crossfunctional

Cross-Functional Flowchart - The easiest way to draw crossfunctional www.conceptdraw.com

flowchart flow process functional cross chart approval credit diagram templates conceptdraw drawing create metric examples draw portrait way software sample

EDGE

EDGE edge.rit.edu

functional flow edge

Functional Flow For Smart Card - Windows Drivers | Microsoft Docs

Functional flow for Smart Card - Windows drivers | Microsoft Docs docs.microsoft.com

flow functional drivers microsoft docs windows flowchart smart card topics related

EDGE

EDGE edge.rit.edu

functional flow system edge benchmarking

Cross Functional Flow Chart With Management | Presentation PowerPoint

Cross Functional Flow Chart With Management | Presentation PowerPoint www.slideteam.net

chart flow cross functional management presentation idea skip end ppt

Functional Flow Part 2 - YouTube

Functional Flow Part 2 - YouTube www.youtube.com

Tool 0-3: Cross-Functional Flow Chart

Tool 0-3: Cross-Functional Flow Chart www.intrahealth.org

functional cross flow chart example intrahealth sst

EasyLab – LaPTECHNOS & SERVICES

EasyLab – LaPTECHNOS & SERVICES laptechnos.com

highlevel functional flow

Introduction (Read Only) :: Migration Immersion Day

Introduction (Read Only) :: Migration Immersion Day migration-immersionday.workshop.aws

Cross-Functional Flowcharts Solution | ConceptDraw.com

Cross-Functional Flowcharts Solution | ConceptDraw.com www.conceptdraw.com

process business flowchart functional cross flow charts diagram chart system management flowcharts template map conceptdraw examples solution processes order using

PPT - Functional Analysis And Allocation PowerPoint Presentation, Free

PPT - Functional Analysis and Allocation PowerPoint Presentation, free www.slideserve.com

functional flow analysis diagram block example allocation ppt powerpoint presentation guidance provide ref

Cross-Functional Flowcharts | Build A Flowchart Quickly With

Cross-Functional Flowcharts | Build a Flowchart Quickly With www.conceptdraw.com

flowchart functional horizontal cross process diagram trading chart flow swim conceptdraw lane swimlane symbols swimlanes examples flowcharts shapes technology lanes

Pin On Economy

Pin on Economy www.pinterest.com

BPI Project Tools - Different Types Of Flow Charts

BPI Project Tools - Different Types of Flow Charts beta.managementstudyguide.com

flow chart types functional charts different cross geographic managementstudyguide

Example Of Cross Functional Flowchart In Visio

Example of cross functional flowchart in visio nhsappstore.biz

visio example

Double-headed Cross Functional Flowchart | Connect Everything

Double-headed Cross Functional Flowchart | Connect Everything www.conceptdraw.com

flowchart diagrams conceptdraw visio wework

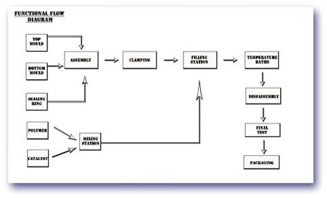
Functional Flow Chart Of The System. | Download Scientific Diagram

Functional flow chart of the system. | Download Scientific Diagram www.researchgate.net

Functional Block Diagram | Functional Flow Block Diagram | Block

Functional Block Diagram | Functional Flow Block Diagram | Block www.conceptdraw.com

flowchart process functional diagram cross symbols flow flowcharts examples business example basic conceptdraw chart charts diagrams meanings standard approval workflow

How to draw a cross-functional flowchart. Block diagram functional flow diagrams example markets six solution conceptdraw process satisfaction customer. Diagram block functional flow process effective create modeling business helpdesk conceptdraw risks optimization elimination effectiveness improvement activity organization ways way